白癜風是一種影響全球數百萬人的皮膚病,其病因常為黑素細胞損傷或功能障礙。盡管存在多種治療方案,但白癜風的治療仍然是一項重大挑戰,亟需創新治療方法。
目前,間充質基質細胞 (MSC) 因其卓越的旁分泌作用,已成為眾多疾病研究中備受矚目的治療手段,使其成為一種極具前景的免疫調節和組織修復策略。MSC能夠下調特定細胞因子,從而改善白癜風病變的微環境,從而改善治療效果。
白癜風為何難治?揭秘白癜風免疫發病機制與干細胞治療研究的新突破
近日,遵義醫科大學附屬醫院聯合貴州省細胞工程重點實驗室等機構在國際權威期刊雜志《Journal of Translational Medicine》發表了一篇“白癜風的免疫發病機制以及間充質基質/干細胞在其治療中的潛在作用”的研究綜述”。

該綜述揭示了間充質干細胞有望成為治療白癜風的一種選擇,與傳統藥物治療和光療法相比,它具有副作用小、色素沉著持久等優勢。本綜述聚焦白癜風免疫失調機制、細胞因子作用及MSC的免疫調節,并探討MSC聯合黑素細胞及光療的研究進展。
白癜風的基本特征、分類與病理機制
白癜風是一種獲得性慢性炎癥性皮膚病,其特征是皮膚或粘膜上出現邊界清晰的白斑或斑疹。全球約有0.5-1%的人口受此疾病影響,年齡、性別和種族均非白癜風的限制因素。
該病可分為兩大類:節段性白癜風(SV)和非節段性白癜風(NSV)。臨床上,SV通常表現為單側皮節上的不對稱白斑分布,而NSV則累及身體雙側且多呈對稱性分布。兩種類型可共存于同一患者體表,且SV可轉化為NSV。

同形反應(Koebner phenomenon)又稱”同構性反應”,定義為”皮膚疾病患者在外傷后的未受累皮膚出現同構性病理性皮損”。梳頭、毛巾擦拭皮膚、佩戴腰帶或手表等行為易引發白癜風同形反應,該現象在白癜風中的患病率約為21%至62%。
其核心病理是黑色素細胞選擇性破壞,由遺傳、自身免疫(病灶周圍T細胞浸潤、循環自身抗體/CTL)、氧化應激等多因素相互作用導致,阻礙黑色素生成。盡管常無宏觀炎癥表現,但NSV病灶周圍皮膚常存在微觀炎癥浸潤。
白癜風的免疫發病機制是什么?
其一是自身免疫啟動與黑素細胞靶向殺傷
白癜風的核心機制是自身免疫介導的黑素細胞(MC)選擇性破壞。初始觸發因素(如氧化應激、遺傳易感性或機械損傷)誘導角質形成細胞(KC)和先天免疫細胞(NK/ILC1)產生關鍵細胞因子IFN-γ,后者刺激KC分泌趨化因子CXCL9/CXCL10,招募自身反應性CD8?T細胞(CTL)至表皮。CTL通過以下途徑殺傷MC:
- 直接細胞毒性:釋放穿孔素/顆粒酶誘導MC凋亡;
- 炎癥放大:CTL分泌的IFN-γ與TNF-α、IL-17協同抑制MC功能——下調轉錄因子MITF及黑色素合成酶(TYR/TRP1),并激活基質金屬蛋白酶(如MMP-9)裂解MC粘附分子E-鈣粘蛋白,導致MC脫離基底死亡(Koebner現象與此相關)。
其二是免疫記憶與慢性化機制
疾病慢性化與組織駐留記憶T細胞(TRM) 密切相關:表皮CD8?CD49a?TRM細胞在IL-15刺激下持續活化(KC通過CD215反式呈遞IL-15),維持局部IFN-γ分泌和CTL毒性功能,導致MC反復被攻擊。
同時,白癜風患者血清及皮損中異常升高的自身抗體(如抗MC抗原抗體)及促炎因子(TNF-α/IL-6/IL-17)形成炎癥微環境,進一步破壞MC存活與黑色素合成,最終形成”免疫攻擊-黑素細胞缺失-抗原釋放-新免疫攻擊”的惡性循環。
治療挑戰與新型療法(MSC)前景
白癜風治療面臨毀容、低治愈率、高復發率及心理影響等挑戰。傳統療法(如皮質類固醇、鈣調磷酸酶抑制劑、光療)常需聯合使用,但存在副作用多且停藥易復發的問題。
近年來,基于間充質干細胞(MSC)的治療展現出潛力。MSC具有再生修復、免疫調節、抗炎、抗菌特性,能歸巢至皮損區并營造有利于恢復的微環境,為副作用更少的新型有效療法提供了良好前景。
間充質基質細胞的免疫調節能力及其在白癜風治療中的潛在應用
間充質干細胞在治療皮膚病方面的益處
與其他治療方法相比,MSC移植具有多項優勢。這些優勢包括:MSC易于獲取且來源廣泛,例如骨髓、外周血、臍帶、臍帶血、胎盤、羊水、羊膜、牙髓和脂肪組織。
間充質干細胞在治療皮膚病方面的治療潛力包含以下幾種機制:
- 分化為皮膚再生細胞譜系,包括直接分化為角質形成細胞 (KC)、成纖維細胞樣細胞和血管內皮細胞;
- 旁分泌活性,以分泌對促進損傷部位細胞存活和增殖至關重要的細胞因子和生長因子為特征;
- 免疫調節反應,包括減少促炎細胞因子和一氧化氮 (NO) 的產生,以及促進免疫抑制巨噬細胞 (M2) 的形成;?
- 增強細胞遷移,其中MSCs對來自損傷部位的趨化信號和自身分泌的促遷移因子作出反應,從而歸巢到皮膚傷口區域并與遷移到傷口組織的 KCs、巨噬細胞和內皮細胞一起參與傷口修復;
- 促進新血管形成,這需要通過增加內皮細胞和促血管生成因子的分泌來誘導新血管網絡的形成,從而加速受損皮膚的愈合過程。
MSCs的旁分泌免疫調節作用
間充質干細胞(MSCs)通過分泌多種生物活性分子發揮免疫調節作用,其無血清條件培養基的蛋白質組學分析揭示關鍵成分包括血管內皮生長因子(VEGF)、粒細胞-巨噬細胞集落刺激因子(GM-CSF)及白細胞介素家族成員等。
這些旁分泌因子(含生長因子、細胞因子、細胞外囊泡及線粒體轉移物)構成MSCs治療效應的基礎,通過三種機制實現:
- 免疫穩態調控:抑制過度炎癥反應;
- 組織再生支持:促進血管生成與損傷修復;
- 代謝微環境重塑:該機制使MSCs成為治療常規療法無效的免疫性疾病(如紅斑狼瘡、移植物抗宿主病)和組織損傷的核心策略。
免疫調節的具體路徑與細胞靶點
MSCs的旁分泌核心在于巨噬細胞極化與抗炎因子網絡激活:
- 巨噬細胞表型轉換:通過分泌因子(如IL-10、TGF-β)驅動促炎M1型向抗炎M2型轉化,在炎癥性腸病模型中減輕腸道纖維化,在脊髓損傷中降低M1/M2比值并改善運動功能;
- 細胞因子平衡重建:顯著提升IL-10、TGF-β1水平,同時抑制IL-6、TNF-α、IL-1β等促炎因子(見于痤瘡、脊髓損傷模型);
- 關鍵通路調控:激活IL-10/STAT3通路促進M2極化(痤瘡治療),或經PI3K/Akt通路發揮抗氧化與抗凋亡作用(白癜風模型)。
跨疾病治療的實證與前景
臨床前及臨床研究證實MSCs旁分泌在多疾病中具普適性:
- 自身免疫病:降低系統性紅斑狼瘡患者的腎炎、肺泡出血發生率;
- 炎癥損傷:在痤瘡模型中局部移植后抑制過度炎癥,在脊髓損傷中改善神經功能;
- 皮膚免疫修復:白癜風模型中通過旁分泌IL-10拮抗氧化應激與細胞凋亡。這些證據凸顯MSCs通過可溶性因子與囊泡遞送的協同作用,為頑固性免疫失調疾病提供再生醫學新范式。
間充質干細胞治療白癜風的研究現狀
免疫調節機制與體外證據:間充質干細胞(MSCs)在體外可抑制肥大細胞、T細胞、B細胞和NK細胞的募集、增殖及生物活性,從而減輕損傷引發的急性免疫反應。MSCs能分泌TGF-β、IL-10、MMP-9、PGE2等多種因子,這些因子在白癜風治療中發揮以下作用:
- 抑制NK細胞增殖、細胞因子產生及細胞毒性;
- 阻斷T細胞增殖與分化;
- 促進黑素細胞粘附并產生抗炎效應(圖1)。

炎癥介質IFN-γ與TNF-α可通過細胞外基質(ECM)調控MSCs的歸巢與遷移。在移植物抗宿主病小鼠模型中,MSCs與骨髓細胞共移植可降低淋巴細胞CXCR3的表達。真皮來源MSCs能抑制皮膚歸巢性細胞毒性T淋巴細胞(CTLs)的增殖并誘導其凋亡,可作為自體黑素細胞(MCs)移植的佐劑以提升療效。
聯合移植的核心策略與技術優化:當前研究聚焦于脂肪源MSCs(AD-MSCs)與黑素細胞(MC)的聯合移植:
- 細胞懸液制備:從毛囊/非病變區提取MC前體,經生長因子與角質形成細胞(KC)、成纖維細胞共培養誘導分化;
- AD-MSCs的增效作用:分泌促有絲分裂因子,顯著增強MC的遷移、增殖與存活;上調粘附分子(E/N-鈣粘蛋白)表達,促進MC錨定于表皮/真皮微環境;
安全性驗證:動物模型證實聯合移植無炎癥浸潤。
臨床轉化進展與療效驗證:聯合療法與單獨MSCs注射均展現治療白癜風的臨床潛力
自體移植研究:2017年,Saleh等人進行了一項研究,其中將自體毛囊MC與自體脂肪組織來源的MSC一起移植以治療白癜風。大多數患者在這種干預措施后表現出皮膚色素沉著。

同樣,2022年,Fahmy等人招募了15名病情穩定、對常規白癜風治療無反應的患者。這些患者接受皮內注射自體脂肪組織來源的MSC,隨后每周兩次接受NB-UVB治療,持續三個月。研究結果表明,超過一半的患者出現皮膚色素沉著,且未報告任何不良反應。總之,MSC與MC共移植以及直接注射MSC,均顯示出治療白癜風的療效。
結論:MSCs通過免疫抑制與直接支持MC功能,為頑固性白癜風提供新型細胞治療策略。
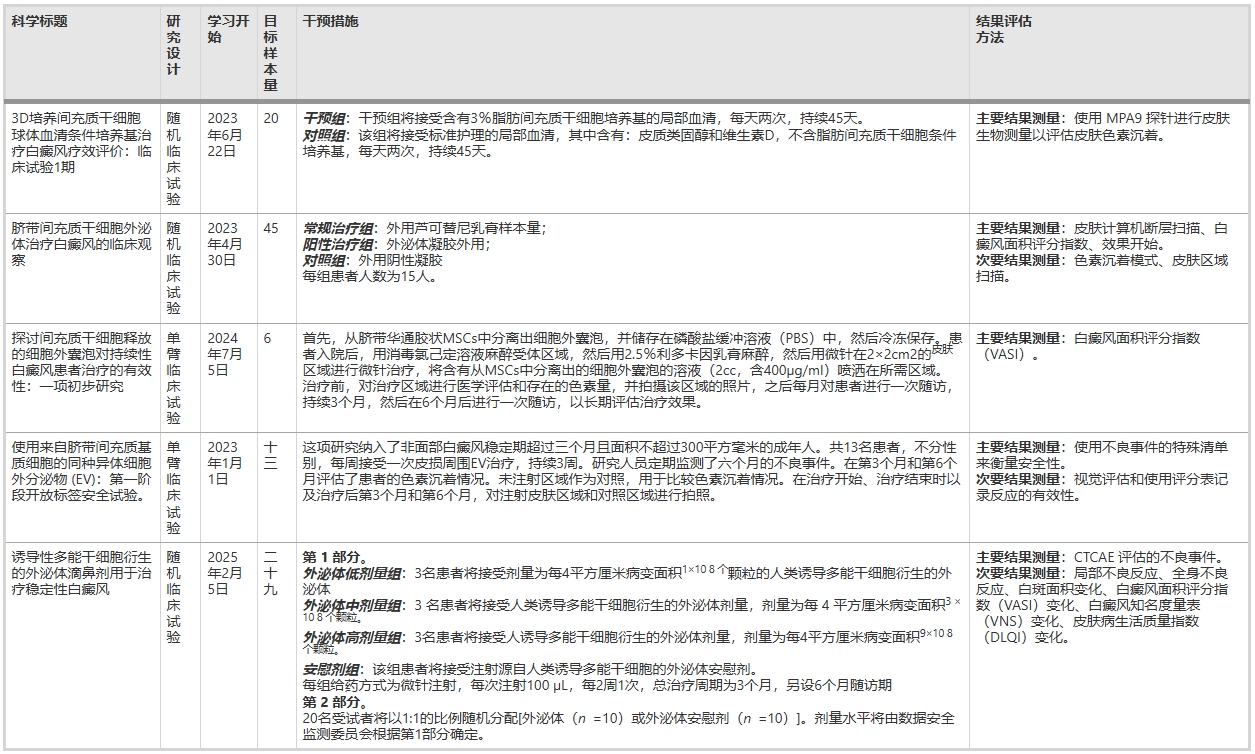
通過以“白癜風”和“間充質干細胞”、“間充質基質細胞”為關鍵詞搜索(www.clinicaltrials.gov、http://www.chinadrugtrials.org.cn、https://trialsearch.who.int、https://ctri.nic.in、https://www.clinicaltrialsregister.eu、https://www.chictr.org.cn )等臨床試驗注冊網站,得出目前已注冊的MSCs治療白癜風的臨床試驗均處于第一階段,如下表(表1)所示。

此外,表2總結了通過上述注冊中心以外的文獻來源確定的試驗。這些研究主要利用自體干細胞進行治療。

結論和未來展望
現有療法的局限性與突破
白癜風傳統療法面臨高副作用與低持久性的困境:
- 皮質類固醇(一線治療):局部使用致表皮萎縮、毛囊炎,全身用藥引發失眠、腎上腺抑制(69%患者出現副作用);
- 鈣調磷酸酶抑制劑:安全性優于激素但療效較弱,常伴紅斑、灼痛;
- NB-UVB光療:雖促進酪氨酸酶生成,但增加皮膚癌風險;
- 靶向藥物突破:JAK抑制劑蘆可替尼(唯一FDA批準藥物)通過阻斷IFN-γ-CXCL9/10-CXCR3軸復色,但仍存在血液學毒性(貧血、血小板減少)。
MSC療法的優勢與當前進展
間充質干細胞(MSC)治療展現革命性潛力:
- 核心優勢:易分離、強歸巢能力及旁分泌作用(分泌TGF-β/IL-10),副作用小且復色持久;
- 臨床轉化:自體脂肪/毛囊來源MSC與黑素細胞(MC)聯合移植顯著促進色素再生;下調致病細胞因子,修復MC功能(如增強E/N-鈣粘蛋白表達);
- 定位:成為對傳統療法無效的頑固性白癜風新選擇。
關鍵挑戰與未來方向
三大瓶頸亟待突破:
- 機制不明:MSC調控MC的具體信號通路(如PI3K/Akt)及免疫微環境重塑機制需深入解析;
- 安全性風險:潛在致瘤性、免疫排斥及最佳給藥方案(劑量/頻次/途徑)缺乏標準;
- 臨床轉化障礙:大規模臨床試驗數據不足,長效隨訪證據稀缺。
未來重點:聚焦多通路交互研究,建立風險防控體系,推動個體化細胞治療臨床落地。
解決這些問題對于確立MSCs在白癜風治療中的臨床應用至關重要。將這些發現轉化為實際臨床應用,仍有許多工作要做。
主要參考資料:[1]Yang, RL., Zhao, DZ., Yang, YB. et al. The immunological pathogenesis of vitiligo and the potential role of mesenchymal stromal/stem cells in its treatment. J Transl Med 23, 707 (2025). https://doi.org/10.1186/s12967-025-06627-8
免責說明:本文僅用于傳播科普知識,分享行業觀點,不構成任何臨床診斷建議!杭吉干細胞所發布的信息不能替代醫生或藥劑師的專業建議。如有版權等疑問,請隨時聯系我。
掃碼添加官方微信